- Техподдержка
- Статьи
- Подбор мембранного расширительного бака
Подбор мембранного расширительного бака
(Мембранные баки VALTEC для систем водоснабжения и отопления)
Мембранные баки подразделяются на расширительные баки, использующиеся в системах отопления и горячего водоснабжения, и гидроаккумуляторы, применяемые в системах холодного водоснабжения при подаче воды в дом от внешнего источника.
Правильный подбор, монтаж и эксплуатация баков обеспечит безопасную работу систем и сведет на нет вероятность возникновения аварийных ситуаций.
Мембранные баки VALTEC для систем отопления
Назначение расширительного бака VALTEC
Основная задача мембранного расширительного бака в системе отопления – компенсировать увеличение объема воды вследствие ее температурного расширения.
|
Пример: при температуре воды 0 °С её плотность ρ0 = 0,9998 кг/дм3, а при 100 °С плотность составит ρ100 = 0,9583 кг/дм3. Так как удельный объем v обратно пропорционален плотности (v = 1/ρ), то колебание объема воды составит: Δv = v100 – v0=1/ρ100 – 1/ρ0 = 1/0,983 – 1/0,9998 = 1,0435 – 1,0002 = 0,0433. Таким образом, при нагреве воды от 0 до 100 °С вода увеличит свой объем по сравнению с первоначальным на 4,33 %. |
При отсутствии в замкнутой системе емкости, куда могут поступать излишки теплоносителя, даже незначительное увеличение температуры приведет к возрастанию давления, которое может превысить предельно допустимую величину для элементов гидравлической системы.
Изменение давления при температурном расширении без учета деформации элементов системы можно рассчитать по формуле: Δp = βt · Δt / βv, где βt – коэффициент температурного расширения воды, 1/°С; Δt – изменение температуры воды, °С; βv – коэффициент объемного сжатия воды, 1/Па. Расчеты показывают, что в жесткой замкнутой системе, изменение давления составляет порядка 3 бар /°С. Если учитывать деформации труб, то результаты получатся следующие:
|
Как работает расширительный бак VALTEC
В расширительном мембранном баке находится диафрагма, которая разделяет его на две части, одна из которых содержит азот, находящийся под начальным избыточным давлением, а в другую часть поступают излишки теплоносителя из системы.
Первоначально весь объем расширительного бака полностью занят азотом; при нагреве теплоносителя его объем увеличивается, что приводит к сжатию азота. Давление азотной подушки увеличивается и выравнивается с давлением в системе отопления на данном статическом уровне. Когда температура теплоносителя и, соответственно, его объем уменьшается, давление азотной подушки возвращает теплоноситель обратно в систему, не давая давлению в системе снизиться ниже настроечного уровня.
Внутренняя поверхность корпуса мембранного расширительного бака в условиях эксплуатации зачастую является зоной возможного выпадения конденсата. При наличии в газовой подушке кислорода неизбежно начнется интенсивная коррозия металла корпуса бака. Именно поэтому производителями закачивается в бак нейтральный азот, а не атмосферный воздух, содержащий водяные пары и кислород. Подкачивая в газовую полость воздух, пользователь невольно сокращает срок службы мембранного бака.
|
Место подключения расширительного мембранного бака VALTEC к системе отопления
Давление в точке подключения мембранного бака к системе всегда равно статическому давлению в данной точке при данных температурных параметрах.
Доказать приведенное выше высказывание очень просто. Если допустить, что давление в точке подключения бака изменяется, то придется признать, что объем теплоносителя в баке тоже изменился. А этого быть не может, т.к. взяться лишнему теплоносителю в замкнутой системе неоткуда, да и бесследно исчезнуть он тоже никак не мог. Надо отметить, что это правило распространяется только на систему с одним расширительным баком.
|
Таким образом, от места расположения расширительного бака зависят параметры работы всех остальных элементов системы отопления, требуемое начальное давление в расширительном баке и сам объем бака.
При выборе места присоединения расширительного бака следует помнить, что чем выше давление в системе отопления, тем меньше вероятность ее завоздушивания.
|
Если мембранный бак присоединяется к системе непосредственно после циркуляционного насоса, следует проверить, чтобы перед насосом сохранялся антикавитационный запас по давлению.
|
На рис. 1 приведено несколько вариантов присоединения мембранного бака к системе отопления со следующими высотными параметрами:
- превышение верхней точки системы над нижней (H) – 10 м;
- теплогенератор и предохранительный клапан расположены на 2 м выше нижней точки системы (h1);
- расширительный бак помещен на 1 м выше точки его подключения к системе (h2);
- статическое давление на уровне нижней точки системы – 15 м вод. ст.
.jpg)
Рис. 1. Варианты подключения мембранного бака к системе отопления
У выносных флажков на рис. 1 обозначены расчетные значения рабочего давления в характерных точках каждой системы (в м вод. ст).
Значение настройки предохранительного клапана принято 33 м вод. ст., напор насоса – 6 м вод. ст., емкость системы – 200 л. Разница максимальной и минимальной температур теплоносителя – 80 ºС.
В табл. 1 приведены расчетные характеристики мембранных баков для схем с их разным подключением.
Таблица 1. Расчетные данные по системам рисунка 1
| Схема на рис. 1 | Расчетное предварительное давление в баке, м вод. ст. | Расчетная емкость бака, л | Марка выбранного бака VALTEC |
| а | 13 | 14,9 | VRV18 |
| b | 13 | 14,9 | VRV18 |
| c | 11 | 14,2 | VRV18 |
| d | 11 | 14,2 | VRV18 |
| e | 3 | 11,5 | VRV12 |
| f | 3 | 11,5 | VRV12 |
При установке мембранного бака в гравитационной системе отопления на верхней магистрали его следует смещать от главного стояка в сторону отопительных стояков, чтобы исключить паразитное влияние на циркуляцию остывающего в баке теплоносителя. Главный стояк необходимо оснастить воздухоотводчиком и предохранительным клапаном (рис. 1f).
|
Теплоноситель должен поступать в мембранный бак сверху. В этом случае отсутствует вероятность попадания воздуха в жидкостный отсек бака. Если это требование выполнить невозможно, рекомендуется соблюдать такие правила:
Рис. 2. Варианты организации выпуска воздуха из системы с мембранным баком
|
Подбор мембранного расширительного бака VALTEC
Достаточный объем мембранного расширительного бака рекомендуется определять по формуле:
Vб = C · βt / (1 – Pamin / Pamax), (1)
где C – общий объем теплоносителя в системе отопления, л. Включает в себя объем воды в трубах, котле, радиаторах и других элементах системы. Этот показатель подсчитывается по фактической емкости каждого элемента системы; Pamin – начальное (настроечное) абсолютное давление в расширительном баке, бар; Pamax – максимальное абсолютное давление, возможное в расширительном баке, бар.
С определенной погрешностью значение объема теплоносителя в системе можно выбирать из табл. 2. При расчетах на стадии технико-экономического обоснования допускается принимать удельную емкость системы отопления 15 л/кВт.
Значения коэффициента температурного расширения теплоносителя βt, соответствующие максимальной разнице температур воды в неработающей и работающей системе, рекомендуется принимать из табл. 3.
Настроечное абсолютное давление вычисляется по формуле:
Pamin = Pa0 + Pстmax – 0,1· (HБ + h2 + 1), (2)
где Pa0 – атмосферное давление, бар; Pстmax – статическое давление на уровне нижней точки системы, бар; НБ – превышение точки врезки бака над нижней точкой системы, м; h2 – превышение центра бака над точкой врезки, м.
При расположении бака ниже точки врезки h2 подставляется со знаком «минус».
Абсолютное максимальное давление, возможное в расширительном баке:
Pamax = Pa0 + PПК + PстБ – PстПК – 0,1· h2, (3)
где PПК – давление настройки предохранительного клапана, бар; PстБ – статическое давление на уровне установки предохранительного клапана, бар; PстПК – статическое давление на уровне врезки в систему мембранного бака, бар.
Таблица 2. Ориентировочный объем теплоносителя в системе
| Тип системы и ее элементы | Удельный объем теплоносителя, л/кВт | Примечания |
| Котельная | 13 | без учета объема аккумулирующих емкостей |
| Система отопления | 11 | усредненная величина |
| Конвекторы системы отопления | 8 | |
| Конвекторы системы вентиляции | 10 | |
| Радиаторы системы отопления | 15 |
Таблица 3. Значение коэффициента температурного расширения теплоносителей βt
| Температура, °С | Содержание гликоля, % | |||||||
| 0 | 10 | 20 | 30 | 40 | 50 | 70 | 90 | |
| 0 | 0,0002 | 0,0032 | 0,0064 | 0,0096 | 0,0128 | 0,0160 | 0,0224 | 0,0288 |
| 10 | 0,0004 | 0,0034 | 0,0066 | 0,0098 | 0,0130 | 0,0162 | 0,0226 | 0,0290 |
| 20 | 0,0018 | 0,0048 | 0,0080 | 0,0112 | 0,0144 | 0,0176 | 0,0240 | 0,0304 |
| 30 | 0,0044 | 0,0074 | 0,0106 | 0,0138 | 0,0170 | 0,0202 | 0,0266 | 0,0330 |
| 40 | 0,0079 | 0,0109 | 0,0141 | 0,0173 | 0,0205 | 0,0237 | 0,0301 | 0,0365 |
| 50 | 0,0121 | 0,0151 | 0,0183 | 0,0215 | 0,0247 | 0,0279 | 0,0343 | 0,0407 |
| 60 | 0,0171 | 0,0201 | 0,0232 | 0,0263 | 0,0294 | 0,0325 | 0,0387 | 0,0449 |
| 70 | 0,0228 | 0,0258 | 0,0288 | 0,0318 | 0,0348 | 0,0378 | 0,0438 | 0,0498 |
| 80 | 0,0290 | 0,0320 | 0,0349 | 0,0378 | 0,0407 | 0,0436 | 0,0494 | 0,0552 |
| 90 | 0,0359 | 0,0389 | 0,0417 | 0,0445 | 0,0473 | 0,0501 | 0,0557 | 0,0613 |
| 100 | 0,0435 | 0,0465 | 0,0491 | 0.0517 | 0,0543 | 0,0569 | 0,0621 | 0,0673 |
| 110 | 0,0515 | 0,0545 | 0,0568 | 0,0591 | 0,0614 | 0,0637 | 0,0683 | 0,0729 |
| 120 | 0,0603 | 0,0633 | 0,0653 | 0,0673 | 0,0693 | 0,0713 | 0,0753 | 0,0793 |
Как показывает анализ формулы 1, оптимальный выбор объема расширительного мембранного бака напрямую связан с правильной настройкой предохранительного клапана (согласно СП 41-101-95 «Проектирование тепловых пунктов» это обязательный для экспанзомата элемент). Обычно он настраивается на давление, превышающее допустимое для самого уязвимого элемента системы на 10 % (с учетом разности высот клапана и защищаемого элемента). Поэтому для систем отопления рекомендуется применять клапаны с возможностью регулировки давления настройки. Кроме того, клапан обязательно должен иметь устройство принудительного открывания («подрыва») для периодической проверки его работоспособности и во избежание залипания золотника. Пример такого клапана показан на рис. 3. Рис. 3. Предохранительный клапан VALTEC VT.1831 с возможностью настройки и принудительным «подрывом»
|
Установка расширительного бака недостаточного объема или некорректный монтаж могут стать причиной неправильной работы системы отопления и даже выхода ее из строя.
Настроечное давление бака не должно быть ниже гидростатического давления на уровне центра бака более, чем на 1 м вод. ст. (0,1 бара). В противном случае уже в процессе заполнения системы полезный объем бака заполнится теплоносителем, и при последующем нагреве и расширении жидкости будет предоставлен меньший объем, чем это необходимо. Иными словами, если в баке настроечное (заводское) давление равно 1,5 бара, то заполнять систему нужно до давления на уровне центра бака, не превышающего 1,6 бара. Если по проекту в системе необходимо установить большее гидростатическое давление, то для этого, перед монтажом бака, в нем необходимо поднять давление при помощи воздушного насоса.
Некоторое количество теплоносителя в баке, обеспеченное его «недокачкой» до гидростатического на 1 м вод. ст., необходимо на тот случай, когда произойдет охлаждение залитого теплоносителя. Например, если система заполнялась днем при температуре воды 20 °С, и котел по каким-либо причинам не был запущен, при ночном охлаждении теплоносителя его объем уменьшится, что может привести к разряжению в верхних точках системы и интенсивному подсосу воздуха через воздухоотводчики.
|
В двух одинаковых системах, различающихся только по типу теплоносителя, расширительный бак большего объема потребуется в той системе, где используется незамерзающий теплоноситель на основе гликоля (этилен- или пропиленгликоля), т.к. коэффициент расширения у гликолевых растворов несколько выше, чем у воды.
Таким образом, при переходе с водяной системы на систему с гликолем, возможно, потребуется замена бака на больший по типоразмеру или установка дополнительного расширительного бака.
Сигналом к тому, что система нуждается в баке большей емкости, служит частое срабатывание предохранительного клапана.
Диаметр подводящей линии к мембранному расширительному баку должен быть не менее рассчитанного по следующей формуле:![]() где Q – мощность котла, Вт; Vk – объем воды в котле, л, с – теплоемкость теплоносителя Дж/кг · К.
|
Примеры обвязки с мембранным бакам
Рис. 4. Установка расширительного бака в системе с одним котлом: 1 – расширительный бак; 2 – предохранительный клапан; 3 – циркуляционный насос; 4 – фильтр; 5 – обратный клапан; 6 – запорный кран; 7 – воздухоотводчик
В данном случае экспанзомат расположен на обратном трубопроводе системы, что позволяет эксплуатировать его при меньшей температуре теплоносителя, чем если бы он был установлен на линии подачи. Такое решение позволяет продлить срок службы аппарата. Подключение бака на всасывающем патрубке насоса предохраняет насос от кавитации.
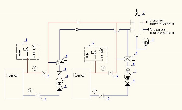
Рис. 5. Установка расширительных баков в системе с несколькими котлами и автоматическим ограничением минимальной температуры воды в обратном трубопроводе (предусмотрено по одному баку на каждый котел): 1 – расширительный бак; 2 – группа безопасности (предохранительный клапан, манометр, воздухоотводчик); 3 – циркуляционный насос; 4 – трехходовой смесительный клапан; 5 – обратный клапан; 6 – запорный кран; 7 – гидравлическая стрелка
В данной схеме предусмотрено по одному экспанзомату на котел. Емкость каждого из них должна быть не меньше расчетной на всю систему, т.е. если по расчету ей необходим бак емкостью 80 л, то такой должна быть емкость каждого из устанавливаемых аппаратов. Это обусловлено тем, что при работе на пониженной мощности, когда выключается горелка одного из котлов, также происходит отключение соответствующего циркуляционного насоса и закрытие трехходового клапана. При этом циркуляция воды через отключенный котел отсутствует, и расширительный бак, установленный на данном котле, изолируется от остальной системы. Оставшийся в работе экспанзомат должен обеспечить компенсацию расширения теплоносителя во всем объеме системы. Это положение справедливо и при использовании двухходовых клапанов, выполняющих функцию блокировки котлов.
Рис. 6. Установка расширительного бака в системе с несколькими котлами и автоматическим ограничением минимальной температуры воды в обратном трубопроводе (один расширительный бак на всю систему): 1 – расширительный бак; 2 – группа безопасности (предохранительный клапан, манометр, воздухоотводчик); 3 – циркуляционный насос; 4 – трехходовой смесительный клапан; 5 –обратный клапан; 6 – запорный кран; 7 – гидравлическая стрелк
Мембранные баки для систем ГВС
Основное отличие мембранных баков для водоснабжения заключается в том, что вода в них не должна соприкасаться со стенками корпуса, как это допускается в системах отопления. Поэтому в них всегда применяется мембрана камерного типа (в виде мешка). Кроме того, к материалу мембраны баков для водоснабжения предъявляются повышенные требования по допустимости контакта с пищевыми жидкостями.
Расчет мембранного расширительного бака для ГВС производится по формуле 1. Подсчет объема воды в системе ведется с учетом воды, содержащейся в трубопроводах и водонагревателе или теплообменнике.
Конструкция некоторых водонагревателей предусматривает наличие демпфирующей воздушной подушки в замкнутом объеме самого водонагревателя. Объем этой подушки обуславливается высотой расположения выпускной трубы ГВС и также должен учитываться при подборе расширительного бака ГВС.
|
Пример установки мембранного бака для ГВС приведен на рис. 7.
Рис. 7. Установка расширительного бака в системе горячего водоснабжения: 1 – расширительный бак; 2 – предохранительный клапан; 3 – насос; 4 – фильтр; 5 – обратный клапан; 6 – запорный кран
Мембранные баки VALTEC для систем ХВС (гидроаккумуляторы)
Основные функции гидроаккомулятора в системах холодного водоснабжения следующие:
- снижение количества включений насоса;
- демпфирование гидроударов и пульсаций воды при работе насоса;
- поддержание давления в системе в заданном диапазоне;
- подача воды потребителям в период «пиковых» нагрузок, которые выше производительности насоса.
Правильно подобранный гидроаккумулятор продлевает срок службы насосного оборудования.
Если к гидроаккумулятору присоединить компрессор, поддерживающий постоянное давление в воздушной полости, то получится гидропневмостанция, напор на выходе которой будет постоянным, независимо от разбора воды.
|
Как правило, производительность насоса подбирается по максимальному требуемому расходу. Грамотно подобрав гидроаккумулятор, можно снизить производительность насоса до среднесуточной часовой производительности. При этом дефицит подаваемой насосом воды в пиковые периоды будет покрываться из гидроаккумулятора.
|
Большинство производителей мембранных баков рекомендуют объем гидроаккумулятора рассчитывать по формуле:
VГА = 16,5 · Qmax · (Рmах + 1) · (Рmin + 1) / n · (Рmах – Рmin) · (Р0 + 1), л (5) , где
Qmax – средний расход насоса, равный расчетному расходу воду в системе, л/мин;
Рmах – избыточное давление выключения насоса, установленное на реле давления, бар;
Рmin – избыточное давление включение насоса, установленное на реле давления, бар;
Р0 – избыточное давление предварительной накачки воздушной полости бака, как правило, принимаемое (Pmin – 0,5), бар;
n – максимально допустимое число включений насоса, указываемое в паспорте насоса (обычно n = 12–15), 1/ч.
| Пример: требуется определить объем гидроаккумулятора для системы с расчетным расходом 22 л/мин, при максимальных и минимальных давлениях на реле соответственно 4,5 и 2,5 бара. VГА = 16,5 · 22 · (4,5 + 1) · (2,5 + 1) / 15 · (4,5 – 2,5) · (2,0 + 1) = 77,6 л. К установке принимается бак VALTEC VAV80. |
| По российским СНиП 2.04.01-85*, объем гидроаккумулятора должен подсчитываться по формуле: VГА = Qhmax / 4n, м3 (6), где Qhmax – номинальная часовая подача насоса, м3/ч, n = 6–10 1/ч. |
Полезный объем воды в водяной полости гидроаккумулятора определяется по формуле:
Vв = VГА · (Рmах – Рmin) / (Рmах + 1), л (7)
| Пример: требуется определить объем воды в гидроаккумуляторе VALTEC VAV80 при максимальных и минимальных давлениях на реле соответственно 4,5 и 2,5 бара. Vв = 80 · (4,5 – 2,5) / (4,5 + 1) = 29 л. |
Особенности монтажа гидроаккумулятора заключаются в следующем. Гидроаккумулятор необходимо снабдить предохранительным клапаном, который должен устанавливаться на подводящем трубопроводе, не далее, чем 1 м от бака. Как вариант: допускается подключение к верхнему патрубку бака, соединенному с водяной полостью, группы безопасности, включающую в себя предохранительный клапан, воздухоотводчик и манометр.
Диаметр подводки к гидроаккумулятору должен быть не меньше диаметра магистрали, к которой она присоединяется.
| Требования к материалу мембраны гидроаккумуляторов по длительной прочности гораздо выше, чем для расширительных баков, т.к. здесь мембрана работает в условиях частых знакопеременных нагрузок. В то же время требования к термической стойкости материала мембраны в гидроаккумуляторах ниже, чем у расширительных баков. |
| Признаком неисправности гидроаккумулятора (разрыв мембраны, снижение давления воздушной подушки) служат частые циклы включения/выключения насоса. |
Рис. 8. Пример установки гидроаккумулятора в системе холодного водоснабжения со скважинным насосом: 1 – мембранный бак (гидроаккумулятор), 2 – обратный клапан, 3 – запорный кран, 4 – реле давления, 5 – прибор управления насосом, 6 – группа безопасности (предохранительный клапан, манометр, воздухоотводчик)
Технические характеристики и номенклатура мембранных баков VALTEC
Мембранные баки VALTEC как для отопления, так и для водоснабжения снабжены сменной мембраной камерного типа. Это значит, что в этих бака исключен контакт жидкости со стенками бака. В случае износа или повреждения мембрана может быть заменена.
Замена мембран в баках производится в следующем порядке:
- перекрыть участок системы, на котором находится бак и слить с него воду;
- отсоединить бак от подводящего трубопровода;
- разболтить контрфланец и снять его;
- через открывшееся отверстие бака вынуть мембрану;
- продуть внутреннюю полость бака сжатым воздухом;
- подготовить к установке новую мембрану, для чего присыпать ее наружную поверхность тальком;
- установить новую мембрану таким образом, чтобы фартук мембраны плотно прилегал к фланцу бака;
- установить на место контрфланец и заболтить его;
- произвести подкачку воздуха газовой подушки до расчетного значения, и присоединить бак к системе.
Таблица 4. Технические характеристики мембранных баков VALTEC
| № | Наименование характеристики | Ед. изм. | Значение характеристики | |
| Баки для отопления | Баки для водоснабжения | |||
| 1 | Рабочая температура | ºС | –10÷100 | –10÷100 |
| 2 | Максимальное рабочее давление | МПа | 0,5 | 1,0 |
| 3 | Заводское давление газовой подушки | бар | 1,5 | 1,5 |
| 4 | Материал мембраны | EPDM | EPDM | |
| 5 | Тип мембраны | Сменная, камерная | Сменная, камерная | |
| 6 | Материал корпуса бака | Сталь углеродистая с окраской эпоксидным полиэстером | Сталь углеродистая с окраской эпоксидным полиэстером | |
| 7 | Цвет наружной окраски | красный | синий | |
| 8 | Срок службы при соблюдении паспортных условий эксплуатации | лет | 25 | 25 |
| 9 | Режим заводских испытаний бака | бар/мин | 7,5/30 | 15/30 |
Номенклатура и габаритные размеры баков для водоснабжения
| Марка | Объем, л | D, мм | Н, мм | L, мм | Dу | Dy2 |
| VAV 8 | 8 | 200 | 333 | 3/4 | ||
| VAV 12 | 12 | 280 | 323 | 3/4 | ||
| VAV 24 | 24 | 280 | 523 | 3/4 | ||
| VAV 50 | 50 | 365 | 683 | 3/4 | ||
| VAV 80 | 80 | 410 | 795 | 3/4 | ||
| VAV 100 | 100 | 495 | 809 | 3/4 | 3/4x1/2 | |
| VAV 150 | 150 | 495 | 1079 | 3/4 | 3/4x1/2 | |
| VAO 24 | 24 | 280 | 297 | 523 | 1 | |
| VAO 50 | 50 | 365 | 382 | 595 | 1 | |
| VAO 80 | 80 | 410 | 427 | 728 | 1 | |
| VAO 100 | 100 | 495 | 517 | 730 | 1 | 3/4x1/2 |
| VAO 150 | 150 | 495 | 517 | 1000 | 1 | 3/4x1/2 |
Номенклатура и габаритные размеры баков для отопления
| Марка | Объем, л | D, мм | Н, мм | Dу |
| VRV 8 | 8 | 200 | 333 | 3/4 |
| VRV 12 | 12 | 280 | 323 | 3/4 |
| VRV 18 | 18 | 280 | 423 | 3/4 |
| VRV 24 | 24 | 280 | 523 | 3/4 |
| VRV 35 | 35 | 365 | 473 | 3/4 |
| VRV 50 | 50 | 365 | 605 | 3/4 |
| VRV 80 | 80 | 410 | 735 | 3/4 |
| VRV 100 | 100 | 495 | 809 | 3/4 |
| VRV 150 | 150 | 495 | 1079 | 3/4 |
Нормативные требования к мембранным бакам
| Требование норматива | Норматив |
| 4.34. Расширительные баки должны быть цилиндрической формы; для баков с внутренним диаметром корпуса до 500 мм должны приниматься плоские приварные или эллиптические днища, а при диаметре более 500 мм – эллиптические. | СП 41-101-95 |
| 4.35. Расширительные баки должны быть оборудованы предохранительными клапанами. | |
| 4.47. Предохранительные устройства должны быть рассчитаны и отрегулированы так, чтобы давление в защищенном элементе не превышало расчетное более чем на 10 %, а при расчетном давлении до 0,5 МПа – не более чем на 0,05 МПа. Расчет пропускной способности предохранительных устройств должен производиться согласно ГОСТ 24570. | |
| 7.2.6.1. Для компенсации температурных расширений теплоносителя в независимых системах отопления следует предусматривать расширительные баки. | СП 31-106-2002 |
| 7.2.6.2. В системе водяного отопления с искусственным побуждением циркуляции теплоносителя могут использоваться открытые или закрытые расширительные баки, располагаемые в помещении теплогенератора. Рекомендуется применять расширительные баки диафрагменного типа с тепловой изоляцией. | |
| 7.2.6.3. Требуемая вместимость бака устанавливается в зависимости от объема теплоносителя в системе отопления. | |
| 5.19. Для приема излишков воды в системе при ее нагревании и для подпитки системы отопления при наличии утечек в автономных котельных рекомендуется предусматривать расширительные баки диафрагменного типа. | СП 41-104-2000 |
| 3.4. Не допускается применять металлополимерные трубы для расширительного, предохранительного, переливного, сигнального трубопроводов. | СП 41-102-98 |
| 13.14. Водонапорные и гидропневматические баки питьевой воды, а также бакиаккумуляторы надлежит изготовлять из металла с наружной и внутренней антикоррозионной защитой; при этом для внутренней антикоррозионной защиты следует применять материалы, разрешенные Главсанэпиднадзором России. Для баков-аккумуляторов систем горячего водоснабжения тепловую изоляцию следует предусматривать по расчету. | СНиП 2.04.01-85* |
| 13.17. Гидропневматические баки должны быть оборудованы подающей, отводящей и спускной трубами, а также предохранительными клапанами, манометром, датчиками уровня и устройствами для пополнения и регулирования запаса воздуха. | |
| 13.10. Запас воды в баках-аккумуляторах, устраиваемых в бытовых зданиях и помещениях промышленных предприятий, следует определять в зависимости от времени их заполнения в течение смены, принимаемого при числе душевых сеток: 10–20 – 2 ч; 21–30 – 3 ч; 31 и более – 4 ч. |
Автор: Е. Полякова, 2010 г.
© Правообладатель ООО «Веста Регионы», 2010
Все авторские права защищены. При копировании статьи ссылка на правообладателя
и/или на сайт valtec.ru обязательна.

Изменение давления при температурном расширении без учета деформации элементов системы можно рассчитать по формуле: Δp = βt · Δt / βv, где βt – коэффициент температурного расширения воды, 1/°С; Δt – изменение температуры воды, °С; βv – коэффициент объемного сжатия воды, 1/Па. Расчеты показывают, что в жесткой замкнутой системе, изменение давления составляет порядка 3 бар /°С. Если учитывать деформации труб, то результаты получатся следующие:
Рис. 2. Варианты организации выпуска воздуха из системы с мембранным баком
Рис. 3. Предохранительный клапан VALTEC VT.1831 с возможностью настройки и принудительным «подрывом»

где Q – мощность котла, Вт; Vk – объем воды в котле, л, с – теплоемкость теплоносителя Дж/кг · К.